IT之家 5 月 5 日消息,小米员工本月(5 月 2 日)在小米社区发布公告,对小米澎湃 HyperOS 问题处理进展进行公布,其中提到了 REDMI Turbo 4 Pro 手机的体验问题优化情况。

IT之家附小米澎湃 OS 系统最新优化进展如下:
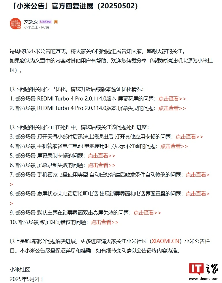
已优化问题
部分场景 REDMI Turbo 4 Pro 2.0.114.0 版本屏幕花屏的问题
部分场景 REDMI Turbo 4 Pro 2.0.114.0 版本屏幕失灵的问题
处理中问题
部分场景打开天气小部件后迅速上滑退出后打开其他应用卡顿的问题
部分场景手机管家省电与电池电池使用时长显示不准确的问题
部分场景屏幕录制卡顿的问题
部分场景屏幕录制失败的问题
部分场景手机管家电量使用类型自动任务新建后触发条件自动修改的问题
部分场景息屏状态来电话后接听电话出现锁屏界面和电话界面重叠的问题
部分场景默认主题在锁屏界面双击亮屏失效的问题
部分场景锁屏时间错位的问题

广告声明:文内含有的对外跳转链接(包括不限于超链接、二维码、口令等形式),用于传递更多信息,节省甄选时间,结果仅供参考,IT之家所有文章均包含本声明。
文章来源于互联网:小米员工:REDMI Turbo 4 Pro 手机澎湃 HyperOS 2.0.114.0 版本屏幕花屏 / 失灵问题已优化
