IT之家 4 月 13 日消息,小米官方本周(4 月 11 日)在小米社区发布公告,对小米澎湃 OS 问题处理进展进行公布,其中提到了小米 15 Pro、14 Ultra 机型的体验问题优化情况。

IT之家附小米澎湃 OS 系统最新优化进展如下:
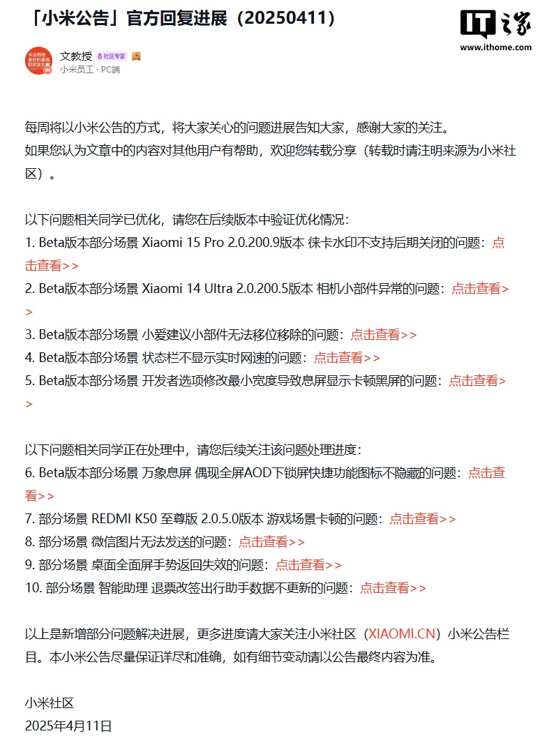
已优化问题
Beta 版本部分场景 Xiaomi 15 Pro 2.0.200.9 版本徕卡水印不支持后期关闭的问题
Beta 版本部分场景 Xiaomi 14 Ultra 2.0.200.5 版本相机小部件异常的问题
Beta 版本部分场景小爱建议小部件无法移位移除的问题
Beta 版本部分场景状态栏不显示实时网速的问题
Beta 版本部分场景开发者选项修改最小宽度导致息屏显示卡顿黑屏的问题
处理中问题
Beta 版本部分场景万象息屏偶现全屏 AOD 下锁屏快捷功能图标不隐藏的问题
部分场景 REDMI K50 至尊版 2.0.5.0 版本游戏场景卡顿的问题
部分场景微信图片无法发送的问题
部分场景桌面全面屏手势返回失效的问题
部分场景智能助理退票改签出行助手数据不更新的问题

广告声明:文内含有的对外跳转链接(包括不限于超链接、二维码、口令等形式),用于传递更多信息,节省甄选时间,结果仅供参考,IT之家所有文章均包含本声明。
文章来源于互联网:小米 15 Pro 手机澎湃 HyperOS 2.0.200.9 版本徕卡水印不支持后期关闭问题已优化
