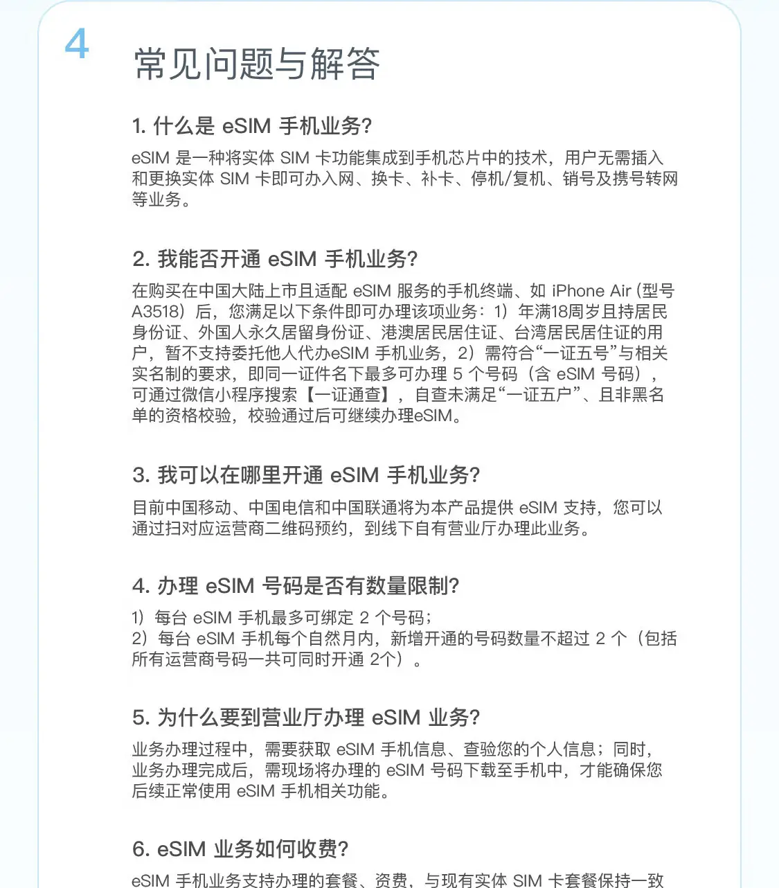
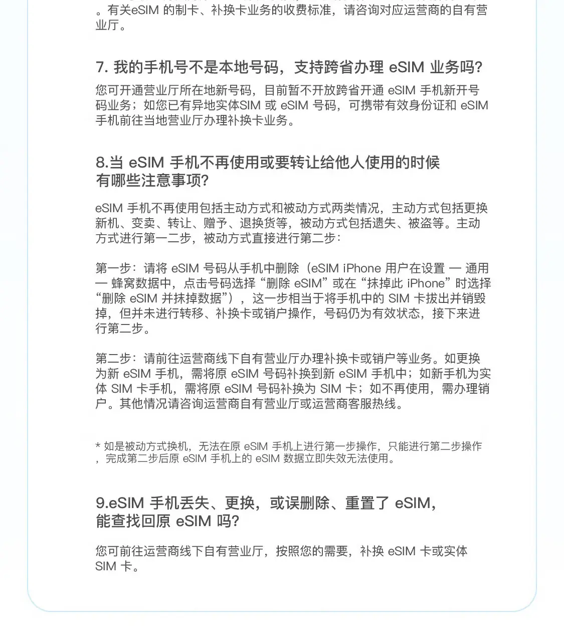
IT之家 10 月 22 日消息,苹果 iPhone Air 等新品今日 8:00 正式开售(发货),不过 iPhone Air 仅支持 eSIM,需要前往运营商线下营业厅核验身份证件并进行激活。
iPhone Air
-
256GB 存储版本:7999 元
-
512GB 存储版本:9999 元
-
1TB 存储版本:11999 元
iPhone Air 搭载 A19 Pro 处理器,引入第二代动态缓存结构,GPU 峰值运算能力高达 A18 Pro 的 3 倍。同时还引入了苹果 N1 芯片及 C1X 自研调制解调器,支持 Wi-Fi 7、蓝牙 6.0 和 Thread 网络。
该机前后均采用超瓷晶面板,中框等核心结构采用 5 级航空级钛金属打造而成,厚度 5.6mm。正面配备 6.5 英寸 120Hz ProMotion 刷新率面板(峰值亮度 3000 尼特),支持 AOD 1Hz 熄屏显示,匹配 18MP 自拍摄像头。手机背面配备 48MP 融合摄像头(等效 26mm,光圈 F/1.6)。

苹果表示,“在中国大陆,中国移动、中国电信和中国联通均可为本产品提供 eSIM 支持。从 apple.com 购买的未接入运营商网络的 iPhone 均为无合约机。也就是说,你不会受限于某家网络提供商或某个多年期服务合约。你可以选择适合自己的网络和资费。你的新 iPhone 激活后仍然是无合约机,你可以使用任何为 iPhone 提供服务的网络。”
关于国际旅行支持,苹果表示:“对于全球旅行,你的运营商可能会提供方便、实惠的国际漫游套餐选项。此外,当你到中国大陆以外的地方旅行时,也可激活旅行用 eSIM。所有 iPhone 机型均为全球通用手机,几乎可在任何地方使用。你可在世界各地 200 多个国家和地区通过 GSM 网络进行国际漫游。”
中国电信、中国联通、中国移动均已获得开展 eSIM 手机运营服务商用试验的批复,eSIM 手机业务将在国内 31 个省区市正式上市销售。根据中国移动的说法,异地用户也可以携带本人有效身份证件和 eSIM 手机前往线下营业厅办理。

但需要指出的是,在商用试验期间暂不开放线上方式办理 eSIM 手机业务,用户可持 eSIM 手机及有效身份证件原件到运营商线下营业厅门店办理开通 eSIM 手机业务。
为提升办理效率,建议广大用户可提前登录中国移动 App 查询办理网点信息,自行先完成 iPhone Air 设备激活和新旧手机数据迁移后,再前往营业厅开通。
另外,包括国行 iPhone Air(A3518)在内,国内 eSIM 机型最多可绑定 2 个 eSIM 号码,这也就是说国行 iPhone Air 支持最多两张 eSIM 卡写入和激活。作为比较,海外 eSIM iPhone 机型支持 8 张以上 eSIM 卡。
苹果无线软件技术与生态系统副总裁 Arun Mathias 及无线技术团队的 Anjali Jotwani 透露,未来苹果将会在中国大陆推出 eSIM 快速转换功能(eSIM Quick Transfer),国行 iPhone Air 用户在设备端激活 eSIM 后,后续切换设备可以通过该功能把 eSIM 换到新设备上,无需再跑一趟营业厅。






广告声明:文内含有的对外跳转链接(包括不限于超链接、二维码、口令等形式),用于传递更多信息,节省甄选时间,结果仅供参考,IT之家所有文章均包含本声明。
文章来源于互联网:7999 元起苹果 iPhone Air 今日正式发售:最多可绑定 2 个 eSIM 号码,中国移动确认异地用户也可办理
