IT之家 9 月 19 日消息,realme UI 的 9 月体验升级计划于今日公布,将带来中秋节、国庆节限定水印,以及多项 AI 和细节功能提升。
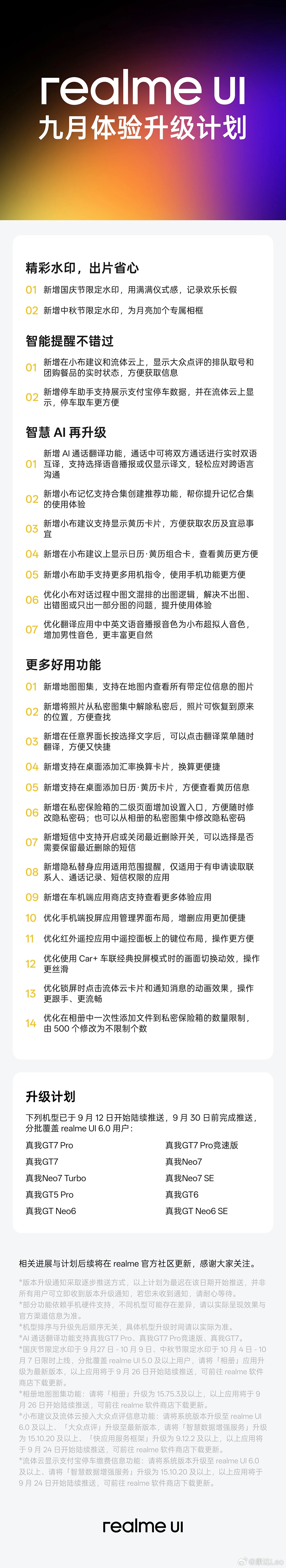
本次体验升级将于 9 月 12 日开始陆续推送,9 月 30 日前完成推送,分批覆盖 realme UI 6.0 用户,IT之家附支持机型如下:
-
真我 GT7 Pro
-
真我 GT7 Pro 竞速版
-
真我 GT7
-
真我 Neo7
-
真我 Neo7 Turbo
-
真我 Neo7 SE
-
真我 GT5 Pro
-
真我 GT6
-
真我 GT Neo6
-
真我 GT Neo6 SE
realme UI 9 月体验升级内容
精彩水印,出片省心
-
01 新增国庆节限定水印,用满满仪式感,记录欢乐长假
-
02 新增中秋节限定水印,为月亮加个专属相框
-
智能提醒不错过
-
01 新增在小布建议和流体云上,显示大众点评的排队取号和团购餐品的实时状态,方便获取信息
-
02 新增停车助手支持展示支付宝停车数据,并在流体云上显示,停车取车更方便
智慧 AI 再升级
-
01 新增 AI 通话翻译功能,通话中可将双方通话进行实时双语互译,支持选择语音播报或仅显示译文,轻松应对跨语言沟通
-
02 新增小布记忆支持合集创建推荐功能,帮你提升记忆合集的使用体验
-
03 新增小布建议支持显示黄历卡片,方便获取农历及宜忌事宜
-
04 新增在小布建议上显示日历・黄历组合卡,查看黄历更方便
-
05 新增小布助手支持更多用机指令,使用手机功能更方便
-
06 优化小布对话过程中图文混排的出图逻辑,解决不出图、出错图或只出一部分图的问题,提升使用体验
-
07 优化翻译应用中中英文语音播报音色为小布超拟人音色,增加男性音色,更丰富更自然
更多好用功能
-
01 新增地图图集,支持在地图内查看所有带定位信息的图片
-
02 新增将照片从私密图集中解除私密后,照片可恢复到原来的位置,方便查找
-
03 新增在任意界面长按选择文字后,可以点击翻译菜单随时翻译,方便又快捷
-
04 新增支持在桌面添加汇率换算卡片,换算更便捷
-
05 新增支持在桌面添加日历・黄历卡片,方便查看黄历信息
-
06 新增在私密保险箱的二级页面增加设置入口,方便随时修改隐私密码;也可以从相册的私密图集中修改隐私密码
-
07 新增短信中支持开启或关闭最近删除开关,可以选择是否需要保留最近删除的短信
-
08 新增隐私替身应用适用范围提醒,仅适用于有申请读取联系人、通话记录、短信权限的应用
-
09 新增在车机端应用商店支持查看更多体验应用
-
10 优化手机端投屏应用管理界面布局,增删应用更加便捷
-
11 优化红外遥控应用中遥控面板上的键位布局,操作更方便
-
12 优化使用 Car + 车联经典投屏模式时的画面切换动效,操作更丝滑
-
13 优化锁屏时点击流体云卡片和通知消息的动画效果,操作更跟手、更流畅
-
14 优化在相册中一次性添加文件到私密保险箱的数量限制,由 500 个修改为不限制个数

广告声明:文内含有的对外跳转链接(包括不限于超链接、二维码、口令等形式),用于传递更多信息,节省甄选时间,结果仅供参考,IT之家所有文章均包含本声明。
