快科技6月30日消息,近期充电宝自燃和民航局3C新规,让大家对于充电宝的关注度远超以往。
其中,罗马仕和安克因为电芯存在自燃风险,纷纷宣布召回涉及的产品批次。

据国内媒体报道,安克创新表示:“安克正在主动进行有效有序的全量召回,为保障召回中的安全,共发出超8万个防火保护袋,目前召回率已达10%。”
因为存在自燃风险,很多快递近期都表示拒收充电宝产品,尤其是召回产品,因此安克主动发放防火保护袋,方便用户寄回产品。

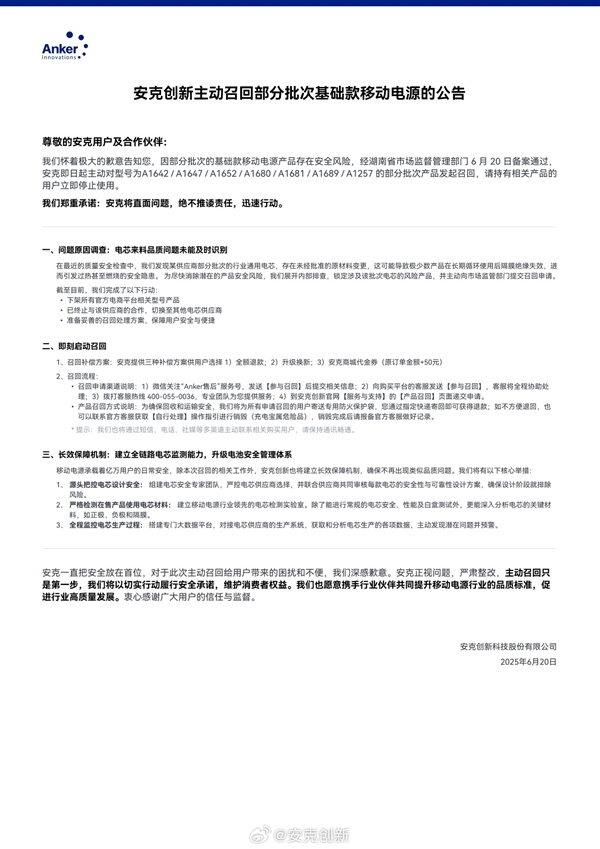
据悉,安克召回产品型号包括A1642/A1647/A1652/A1680/A1681/A1689/A1257,共7款,约71.29万个。
安克提供了三种补偿方案供用户选择:一是全额退款;二是升级换新;三是安克商城代金券(原订单金额+50元)。

这次罗马仕、安克自燃风险产品的电芯来自知名电池供应商安普瑞斯,其多个相关电池及电芯产品的3C认证证书处于暂停状态。
值得注意的是,安克在此事发生后第一时间行动,在6月18日与锂电龙头宁德新能源(ATL)签署战略合作协议,锁定首批4500万片高能量密度锂离子电芯采购,杜绝后续问题。
文章来源于互联网:凤凰网-安克创新:正主动全量召回充电宝召回率达10%
